近日,第四届零碳未来创新大赛组委会传来喜讯。我校机电工程系电气工程及其自动化专业顾自诚团队荣获第四届零碳未来创新大赛总决赛一等奖。我校是该赛事开办以来,唯一获得一等奖的民办本科学校。

该项赛事由中国工程热物理学会主办,哈尔滨工业大学国家储能技术产教融合创新平台、能源科学与工程学院、碳中和创新技术研究院、储能装备与系统联合研究中心共同承办。本次竞赛以“创新驱动,零碳未来”为主题,面向国内外高等院校在读高年级本科生、研究生开展。旨在激发学生的创新意识,培养高水平学生在节能减排、碳中和领域的浓厚兴趣,提高学生们的团队协作精神和科学创新思维,提升学生的综合素质培养,搭建一个集创新、实践、协作于一体的国际化综合性学生创新实践平台。
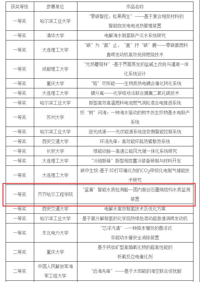
本次大赛,组委会共收到来自清华大学、西安交通大学、北京航空航天大学、西北工业大学、北京理工大学、华中科技大学、哈尔滨工业大学、中南大学、大连理工大学等国内一百余所高校和研究机构的281组作品,经过专家函评,最终45组作品进入全国总决赛。通过线上展示与答辩,我校机电工程系电气工程及其自动化专业顾自诚团队最终和清华大学、哈尔滨工业大学等9所高校的项目获得一等奖。
自去年10月以来,机电工程系电气工程及其自动化专业组织了校赛,并邀请来自中国水电基础局有限公司科研设计院、贵州能源集团盘江电投发电公司分公司、齐齐哈尔鑫润科技开发有限公司、浙江鼎诚环保科技有限公司的专家担任评委,选出优质项目参加国赛,并最终取得佳绩。

本次大赛,激发了学生的创新意识,提高学生的团队协作精神和科学创新思维,培养了学生在节能减排、碳中和领域的浓厚兴趣,提升了学生的综合素质。未来,机电工程将继续为学生搭建创新实践平台,促进学生在创意、创新、创业中取得新成绩,在各项赛事上取得新突破,为学校增光添彩。
【作者:电气231班顾自诚 责编:王凡 审核:高鹏、刘微】