按照黑龙江省教育厅关于做好2020年《党风政风热线》专场有关工作提示,学校党委高度重视、精心部署,责成党委宣传部组织来自学校各机关处室的26名干部和工作人员,于10月16日上午8时在图书馆601报告厅集中收听收看了...
10月11日,思政教学部全体教师,赴江桥抗战纪念地开展“重温抗战历史 弘扬抗战精神 提高教学水平 发挥育人功能”主题实践活动,校党委书记李敏义参加活动。 在江桥抗战纪念馆会议室,思政教学部负责人魏军与江桥抗战...
10月9日,“新道杯”黑龙江省大学生数字营销大赛在哈尔滨举行,我校由管理工程系市场营销专业学生吴轶男、冯雪、王海燕和林清雨组成的第二参赛队(指导教师孙玲)荣获大赛三等奖。 本次竞赛是由黑龙江省普通高等学校...
10月8日-9日,在学生活动中心,学校副院长张振笋分三场为2020级全体新生作《脑科学与大学生活》专题讲座。 张副院长以“对于大学,我们有种种误解”的问题导入此次讲座,探讨“大学生活的正确打开方式”,提出“大学...
学校首届新生“课程超市”活动10月9日在学生活动中心举行。 在9日中午的新生“课程超市”启动仪式上,学生发展中心负责人康静介绍了活动安排,张振笋副院长为首批课程导师颁发聘书,师生代表在发言中表达了对“课程超...
为使2020级新生更好、更快地了解学校、融入学校,合理规划大学生活,10月6日上午,在科技园大楼学生活动中心,学校创校校长、理事长曹勇安教授为建筑工程系、管理工程系全体2020级新生作《学会成长》专题讲座。 曹勇...
10月5日上午,学校2020级学生开学典礼暨军训开营仪式在明德广场举行。 学校创校校长、理事长曹勇安,党委书记李敏义,副院长蒋春艳,工会主席、总会计师姜岩,副院长张振笋,与齐齐哈尔市龙沙区武装部政委尚晓伟,齐...
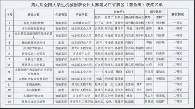
近日,全国第九届机械创新设计大赛黑龙江省赛区比赛结果揭晓。我校机电工程系机械本181班、182班两个学生团队参赛,其中敖俊林、赵玉芳、郭敖克、刘冬雪团队以“家具进户装置”荣获省赛一等奖,张东旭、赵凡、陈健祥...
10月4日上午,学校2020级新生家长会以线下+线上直播形式在科技园大楼召开,来自省内外600多位新生家长及相关部门领导现场参会,3300多位家长、新生及其亲朋通过直播观看会议。 张振笋副院长主持2020级新生家长会,并...
鹤城的深秋,不同寻常的开学季。在常态化疫情防控大背景下,今年我校2020级新生入学照往年延后了一个月,而学校热情欢迎新生的力度和氛围却只增未减愈加浓厚。10月3日、4日,是我校2020级新生的集中报到日,校园里呈...